Design ssrs rdl report using shape
This section describes the steps to design Manufacturing Workflow for Tablet PC report using shapes.
Add text to the shape
-
Drag and drop a shape report item from the item panel to the design area.

-
A circle shape will initially appear. Adjust the size of the circle to form an ellipse.
.
-
Configure the required properties for the shape report item.
.
-
Drag and drop the textbox report item from the design panel onto the top of the shape report item.

Note: Shape report items are not container elements, meaning they do not contain or nest any other items. Each shape and textbox are considered a separate element in the report design.
-
Resize the textbox as necessary, configure the necessary properties, and insert text into the textbox.

Add an arrow shape for connecting shapes
- From the item panel, drag and drop a shape report item below the previous shape.

- Change the shape type to
Down Arrow.
.
- Adjust the shape report item size as necessary and configure the required properties to modify the arrow shape accordingly.
.
Add a rectangle shape for decision points
- From the item panel, drag and drop a shape report item below the arrow shape.

- Change the shape type to
Rectangle.
.
- Adjust the size of the shape report item as needed and configure the necessary properties.
.
- Drag and drop the textbox report item from the design panel into the shape report item. Resize the textbox as needed.

- Configure the necessary the properties in the textbox, add the text in the textbox.

Add curved arrow shape for connection between shapes
- From the item panel, drag and drop a line report item below the previous shape.

- To display a straight line, set the line report item’s width to 0.

- Drag and drop the shape report item near to the line report item.

- Change the shape type to
Left Arrow.

- Adjust the shape report item size as necessary and configure the required properties to modify the arrow shape accordingly.
.
- Enable the report
Header to add a title to the report.
Refer Show or hide header and footer section to add or remove header/footer in the report.
- Now, add a rectangle report item in the report header area and a textbox within the rectangle.

- Set the report title text in the textbox and customize the appearance of the title using the textbox and rectangle properties in properties panel as required.

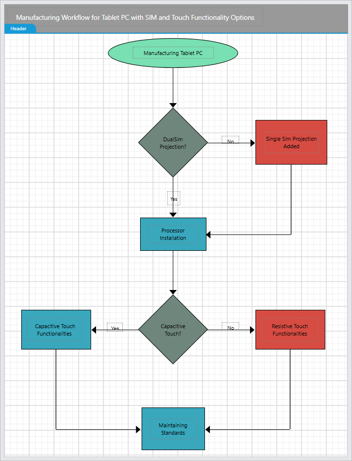
Final design
A final design of Manufacturing Workflow for Tablet PC with SIM and Touch Functionality Options report will look like below.

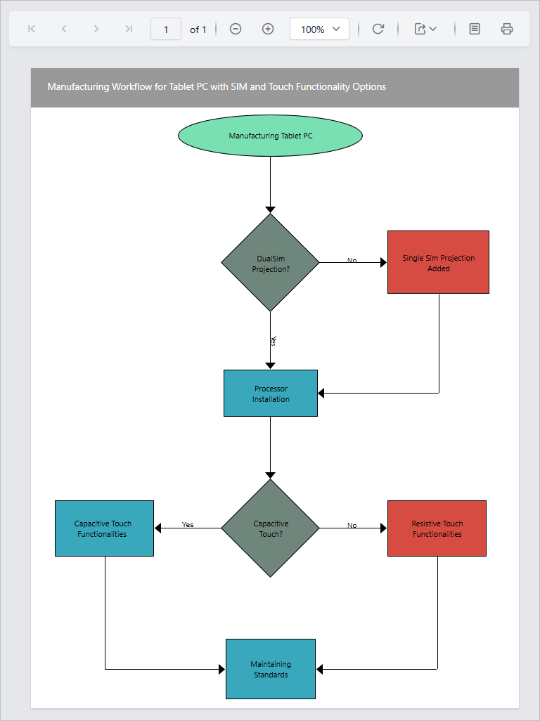
Report preview
During the report preview, the Manufacturing Workflow for Tablet PC with SIM and Touch Functionality Options report is displayed like this:

Download the above report design from the link